Training and Development
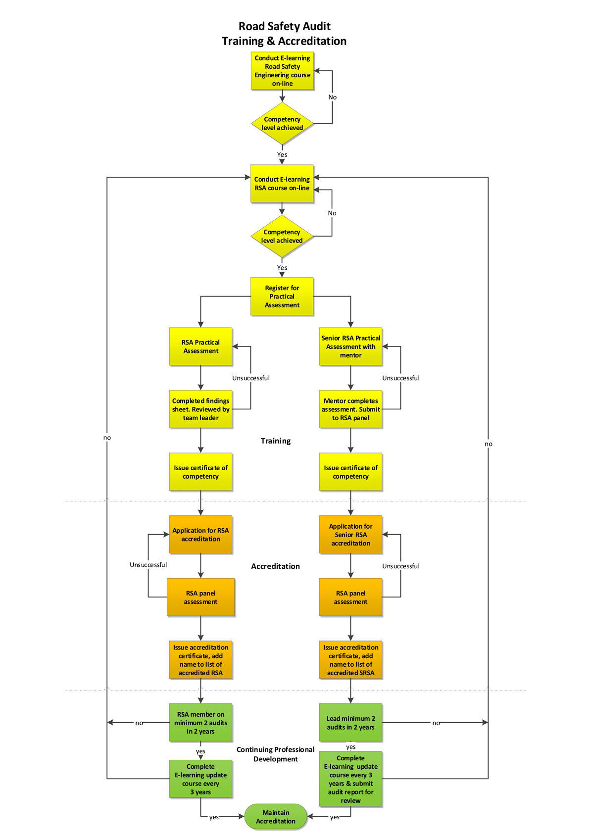
Main Roads WA and IPWEA WA Road Safety Audit Panel reviewed the training and accreditation requirements for all road safety auditors practising in Western Australia in 2016/17. Please refer to the flow chart below for the current training and accreditation requirements:

Road Safety Engineering Training (Duration : 2 days)
Main Roads WA and IPWEA WA Road Safety Audit Panel has developed a competency assessed Road Safety Engineering – Treatment of Crash Locations training course that is a vital training resource for individuals involved in the treatment of crash locations. This training must also be successfully completed to be eligible to apply for accreditation as a Road Safety Auditor in Western Australia.
The course comprises the following elements:
• 10 online competency assessed modules.
Course fee: $450 + GST
You can enrol onto the competency assessed Road Safety Engineering training course by selecting the button below:
Road Safety Audit Training (Duration : 3 days)
Main Roads WA and IPWEA WA Road Safety Audit Panel has developed a competency assessed Road Safety Audit training course that must be successfully completed to be eligible to apply for accreditation as a Road Safety Auditor in Western Australia.
The course comprises the following elements:
- 23 online competency assessed modules; and
- A competency assessed Practical application module which involves taking part in an assessed road safety audit.
Course fee: $890 + GST
The road safety audit course modules have also been developed to allow students who may not wish to complete the whole road safety audit course, but are interested in learning about any of the wide variety of subjects covered in the course, to complete any of the 23 individual modules listed.
Fee per module: $90 + GST
You can enrol onto the competency assessed Road Safety Audit training course by selecting the button below:
Auditor Continuous Development (Duration : 2 days)
Main Roads WA and IPWEA WA Road Safety Audit Panel have agreed that from 30 June 2006 all accredited Senior Road Safety Auditors are required to register at least 2 road safety audits/road safety inspections within a continuing 2 year period in which the Senior Auditor performed the role of Team Leader. Similarly, all accredited Road Safety Auditors are required to ensure that at least 2 road safety audits/road safety inspections are registered within a continuing 2 year period in which the Auditor performed the role of Team Member.
All Road Safety Auditors and Senior Road Safety Auditors are also required to successfully complete the competency assessed Continuing Professional Development (CPD) Road Safety Audit Update training course every 3 years to maintain their accreditation.
The CPD Road Safety Audit Update course comprises the following elements:
- 7 online competency assessed core modules; and
- 6 online competency assessed elective modules that can be selected from a list of 13 road safety related module topics.
Course fee: $350 + GST
The above are mandatory requirements to maintain auditor accreditation in accordance with the Road Safety Audit Training and Accreditation requirements for all Road Safety Auditors practising in Western Australia.
There is also an additional accreditation requirement for Senior Road Safety Auditors to submit a full copy of an audit report for review by the Road Safety Audit Panel. This is required to complete the CPD Road Safety Audit Update course.
Introduction to Road Safety Auditing (Duration : ½ day)
This fully online introductory training course has been developed for individuals who are interested in gaining an overview about what road safety auditing is all about but who may not want to become a road safety auditor. This short introductory course will be of benefit to planners, managers, engineers and local councillors who want to gain an understanding about the practice of road safety auditing.
The course comprises the following elements:
• 6 online competency assessed modules.
Course fee: $250 + GST
You can enrol onto the competency assessed Introduction to Road Safety Auditing training course by selecting the button below:
